DedeCMS 根目录结构概览
当你解压 DedeCMS 安装包并上传到服务器后,你的网站根目录通常包含以下文件夹和文件,这里以 DedeCMS V5.7 SP2 版本为例,其他版本大同小异。

(图片来源网络,侵删)
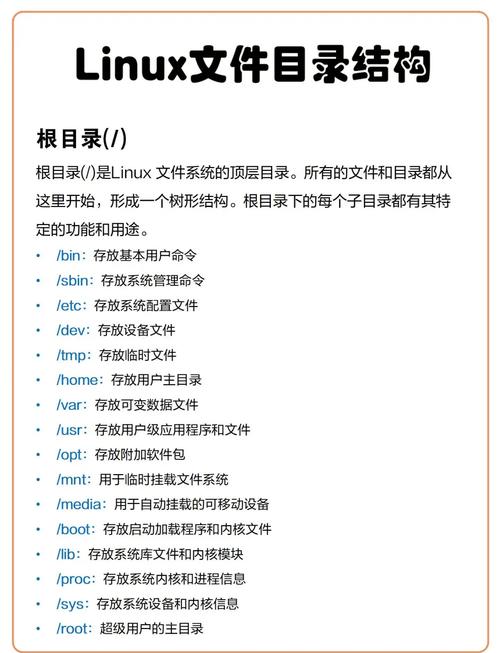
/
├── /a/ # 系统缓存目录
├── /data/ # 核心数据目录 (非常重要,权限需谨慎设置)
├── /dede/ # 后台管理目录 (通常需要改名保护)
├── /images/ # 默认上传的图片目录
├── /include/ # 核心函数库和类库目录
├── /special/ # 专题目录
├── /templets/ # 模板目录
│ ├── /default/ # 默认模板
│ └── /plus/ # 插件模板
├── /uploads/ # 附件上传目录
│ ├── /all/ # 所有附件
│ ├── /editor/ # 编辑器上传
│ └── /images/ # 图片附件
├── /install/ # 安装目录 (安装成功后应删除)
├── /plus/ # 功能模块/插件目录
├── /member/ # 会员中心目录
├── /static/ # 静态资源目录 (CSS, JS, 字体等)
├── /html/ # 文档HTML静态文件生成目录
├── /index.php # 网站入口文件
├── /robots.txt # 搜索引擎爬虫协议文件
└── ... (其他配置文件如 .htaccess 等)
核心目录详解
/dede/ - 后台管理目录
这是网站的后台管理中心入口,出于安全考虑,强烈建议在安装完成后立即修改此目录的名称(改为 myadmin 或 admin888)。
index.php: 后台登录入口文件。templets/: 后台管理界面的模板文件目录,如果你想修改后台的界面风格,主要编辑这里的文件。config.php: 后台配置文件,包含了数据库连接信息等。极其重要,请勿随意修改。- *`.php`**: 其他都是后台功能模块文件,如文章管理、会员管理、系统设置等。
/include/ - 核心功能库目录
这是 DedeCMS 的“心脏”,包含了所有核心的类库和函数,是整个系统运行的基础。
common.inc.php: 全局公共函数库,几乎所有页面都会加载此文件。dedesql.class.php: 数据库操作的核心类,封装了所有与数据库交互的方法。dialog/: 弹出窗口相关功能的目录,如图片上传、选择等。helper/: 辅助类目录,如archive.class.php(文章处理)、channelunit.class.php(频道单元) 等。filter.inc.php: 过滤敏感词的函数库。js/: 前端交互使用的 JavaScript 文件。
/templets/ - 网站前台模板目录
这里是存放网站前台所有模板文件的地方,决定了你网站的最终展示样式。
default/: DedeCMS 自带的默认模板,新手学习模板修改时,可以以此为参考。index.htm: 网站首页模板。article_article.htm: 文章内容页模板。article_list.htm: 文章列表页模板。index_test.htm: 首页测试模板。style/: 默认模板的样式表(CSS)目录。
plus/: 存放特定页面(如留言板、友情链接页)的模板。system/: 系统级别的模板,通常不需要修改。
/plus/ - 功能模块/插件目录
这里存放了 DedeCMS 的各种独立功能模块和插件的入口文件。

(图片来源网络,侵删)
view.php: 内容查看页的通用入口,用于动态浏览文章。feedback.php: 留言板功能入口。guestbook.php: 旧版留言板入口。search.php: 站内搜索功能入口。list.php: 列表页动态浏览入口。- 其他如
recommend.php(推荐位)、ad_js.php(广告显示) 等都是功能模块。
/data/ - 数据与缓存目录
这是最核心、最敏感的目录,存储了系统配置、缓存数据、Session 等信息。务必设置正确的目录权限(通常是 755 或 777,视服务器环境而定),并且禁止目录执行脚本。
cache/: 系统缓存目录,存放编译后的模板缓存、数据库缓存等,清空缓存可以解决一些显示问题。config.cache.inc.php: 系统配置的缓存文件,包含了网站的基本设置、数据库信息等,这个文件是dede_sysconfig表的数据镜像。session/: PHP Session 文件存储目录。admin/: 后台 Session 文件存储目录。common.inc.php: 数据库连接配置文件,config.cache.inc.php的源文件。sql/: 存放一些数据导入导出的 SQL 文件。
/html/ - 静态文件生成目录
如果你的网站开启了“生成 HTML”功能,所有通过后台生成的文章、列表页、首页等静态文件都会存放在这个目录下。
index.html: 网站首页的静态文件。article/: 文章内容页的静态文件目录。list-X.html: 文章列表页的静态文件。
注意: 访问网站时,服务器会优先检查 /html/ 目录下是否存在对应的静态文件,如果存在,则直接返回;如果不存在,则会调用 /plus/view.php 等动态文件来生成。
/uploads/ - 附件上传目录
所有通过后台或编辑器上传的附件(图片、文档、压缩包等)都会被分类存放在这个目录及其子目录中。
all/: 所有附件的统一存放目录。images/: 图片附件目录。editor/: 编辑器(如 FCKeditor, KindEditor)上传的附件目录。flv/: FLV 视频文件目录。media/: 其他媒体文件目录。
/static/ - 静态资源目录
存放网站通用的静态资源文件,如 CSS 样式表、JavaScript 脚本、字体文件、Flash 动画等。
css/: 网站样式表文件。js/: 网站脚本文件。images/: 网站公共图片资源,如 logo、图标等。fonts/: 字体文件。
总结与安全建议
-
权限设置:
/data/和/uploads/目录通常需要设置为755或777权限,以确保程序可以写入文件和创建目录,但777权限有安全风险,建议优先尝试755。- 其他目录和文件通常设置为
755(目录) 和644(文件)。
-
安全加固:
- 修改后台目录名: 将
/dede/改成一个复杂的名字。 - 删除安装目录: 安装完成后,务必删除
/install/目录。 - 保护核心文件: 可以给
/data/config.cache.inc.php等敏感文件设置444(只读) 权限。 - 定期更新: 关注 DedeCMS 官方发布的安全补丁,并及时更新。
- 修改后台目录名: 将
-
自定义目录:
- 在后台“系统” -> “系统基本参数” -> “核心设置”中,你可以修改
附件保存目录、附件目录名称、默认上传目录等参数,让附件存放到你指定的自定义目录中。
- 在后台“系统” -> “系统基本参数” -> “核心设置”中,你可以修改
希望这份详细的目录列表能帮助你更好地理解和使用 DedeCMS!
