C语言中if与else if的执行逻辑是怎样的?

99ANYc3cd6
预计阅读时长 16 分钟
位置: 首页 C语言 正文

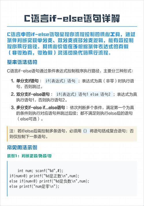
核心概念:if 语句

if 语句用于在某个条件为真(true)时执行特定的代码块。

if elseif c语言
(图片来源网络,侵删)

语法格式:

if (条件表达式)
{
    // 如果条件表达式为真,则执行这里的代码
}

工作原理:

  1. 程序首先计算 条件表达式
  2. 如果表达式的结果为非零(在 C 语言中,非零值被视为 true),则执行 中的代码块。
  3. 如果表达式的结果为(被视为 false),则跳过 中的代码块,继续执行 if 语句之后的下一条语句。

示例:

#include <stdio.h>
int main() {
    int age = 20;
    if (age >= 18) {
        printf("你已经成年了,\n");
    }
    printf("程序继续执行,\n");
    return 0;
}

输出:

if elseif c语言
(图片来源网络,侵删)
你已经成年了。
程序继续执行。

处理两种情况:if...else 语句

当需要在条件为真和条件为假时执行不同的操作时,可以使用 if...else 语句。

语法格式:

if (条件表达式)
{
    // 如果条件为真,执行这里的代码
}
else
{
    // 如果条件为假,执行这里的代码
}

工作原理:

  1. 计算 条件表达式
  2. 如果为真,执行第一个 中的代码块,然后跳过 else 部分。
  3. 如果为假,跳过第一个 中的代码块,直接执行 else 后面 中的代码块。

示例:

if elseif c语言
(图片来源网络,侵删)
#include <stdio.h>
int main() {
    int score = 75;
    if (score >= 60) {
        printf("考试通过!\n");
    } else {
        printf("考试未通过,\n");
    }
    return 0;
}

输出:

考试通过!

处理多种情况:if...else if...else 语句

当需要判断多个条件,并根据不同的条件执行不同的代码块时,可以使用 if...else if...else 结构,这是一种“阶梯式”的判断。

语法格式:

if (条件表达式1)
{
    // 如果条件1为真,执行这里的代码
}
else if (条件表达式2)
{
    // 如果条件1为假,且条件2为真,执行这里的代码
}
else if (条件表达式3)
{
    // 如果条件1和2都为假,且条件3为真,执行这里的代码
}
...
else
{
    // 如果以上所有条件都为假,执行这里的代码(可选)
}

工作原理:

程序会从上到下依次检查每个 else if 的条件。

  1. 一旦某个条件为真,就执行其对应的代码块,然后整个 if...else if...else 结构就结束了,程序会跳过后续所有 else ifelse 部分。
  2. 如果所有 ifelse if 的条件都为假,并且存在 else 部分,则执行 else 中的代码块。

示例:

#include <stdio.h>
int main() {
    int score = 85;
    if (score >= 90) {
        printf("成绩等级:A\n");
    } else if (score >= 80) {
        printf("成绩等级:B\n");
    } else if (score >= 60) {
        printf("成绩等级:C\n");
    } else {
        printf("成绩等级:D\n");
    }
    return 0;
}

输出:

成绩等级:B

解释: score 是 85。

  1. score >= 90 为假,跳过。
  2. score >= 80 为真,执行 printf("成绩等级:B\n");,然后整个结构结束,不再检查后面的 else ifelse

关键点与最佳实践

a. 代码块 的重要性

虽然当代码块只有一行时,可以省略 ,但这强烈不推荐,因为很容易导致逻辑错误。

错误示例:

int x = 10;
if (x > 5)
    printf("x 大于 5\n"); // 这行属于 if
printf("这个判断很危险!\n"); // 这行不属于 if,无论条件真假都会执行!

正确的写法:

int x = 10;
if (x > 5) {
    printf("x 大于 5\n");
    printf("这个判断很安全!\n"); // 这两行都属于 if
}

b. else 总是与最近的 if 匹配

C 语言编译器会自动将 else 与它前面最近的、尚未匹配的 if 关联起来。

示例:

int a = 10, b = 20;
if (a == 10)
    if (b == 20)
        printf("a 是 10 b 是 20\n");
    else // 这个 else 属于哪个 if?是内层的 if (b == 20)
        printf("a 是 10 b 不是 20\n");

输出:

a 是 10 b 是 20

如果想让 else 属于外层的 if,必须使用 来明确范围:

int a = 10, b = 30;
if (a == 10) {
    if (b == 20) {
        printf("a 是 10 b 是 20\n");
    }
} else { // 这个 else 现在明确属于外层的 if (a == 10)
    printf("a 不是 10\n");
}

c. 嵌套 if 语句

if 语句内部可以再包含一个或多个 if 语句,这称为嵌套。if...else if...else 本质上就是一种特殊的嵌套。

示例:

#include <stdio.h>
int main() {
    int num = 15;
    if (num > 0) {
        printf("数字是正数,\n");
        if (num % 2 == 0) {
            printf("并且是偶数,\n");
        } else {
            printf("并且是奇数,\n");
        }
    } else if (num < 0) {
        printf("数字是负数,\n");
    } else {
        printf("数字是零,\n");
    }
    return 0;
}

输出:

数字是正数。
并且是奇数。

d. 使用 switch 作为替代方案

当需要根据一个变量的不同值进行分支判断时,switch 语句通常比一长串的 if...else if...else 更清晰、更高效。

if...else if 版本:

char grade = 'B';
if (grade == 'A') {
    // ...
} else if (grade == 'B') {
    // ...
} else if (grade == 'C') {
    // ...
} else {
    // ...
}

switch 版本:

char grade = 'B';
switch (grade) {
    case 'A':
        // ...
        break;
    case 'B':
        // ...
        break;
    case 'C':
        // ...
        break;
    default:
        // ...
        break;
}

结构 用途 示例
if 处理单一条件为真的情况 if (age >= 18) { ... }
if...else 处理两种互斥的情况 if (score >= 60) { ... } else { ... }
if...else if...else 处理多种互斥的情况 if (x > 0) { ... } else if (x < 0) { ... } else { ... }

掌握 ifelse ifelse 是编写任何有逻辑判断能力的 C 程序的基础,记住要始终使用 来明确代码块的范围,这是写出健壮、可读代码的好习惯。

-- 展开阅读全文 --
头像
c语言写tinyproxy
« 上一篇 今天
dede upload目录如何安全修改?
下一篇 » 今天

相关文章

取消
微信二维码
支付宝二维码

目录[+]